索引号 : 000014349/2025-14234 文 号 : 无
主题分类: 政务公开 发文单位: 咸宁高新区消防救援大队
名 称: 咸宁高新区消防救援大队2025年6月份“双随机、一公开”抽查计划公示 发布日期: 2025年06月05日
有效性: 有效 发文日期: 2025-06-05
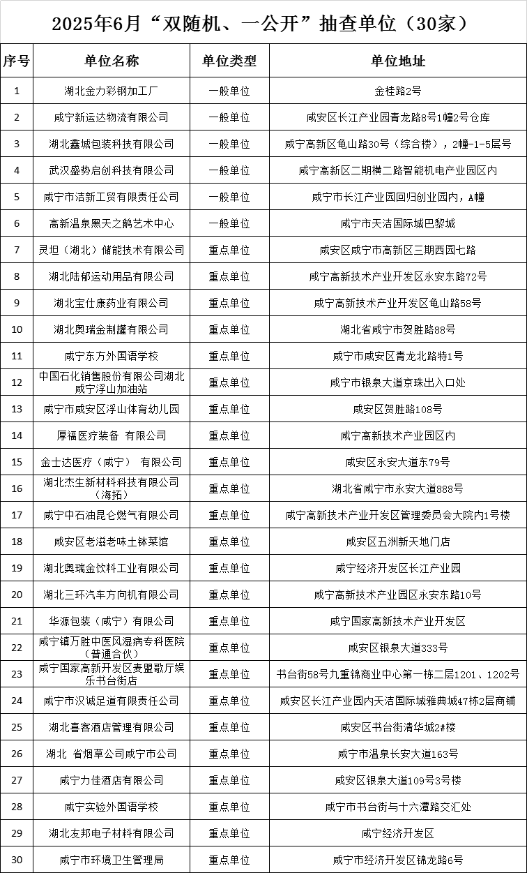
根据“双随机、一公开”消防监管工作要求,咸宁高新技术产业开发区消防救援大队现将“双随机、一公开”2025年6月份抽查名单,2025年5月份检查结果公示如下:

2025年5月份我大队检查24家重点单位,(如下图所示),责令限期整改2家,责令立即整改19家。
